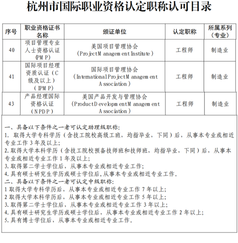
近日,杭州市人力资源和社会保障局印发《杭州市国际职业资格认定职称认可目录》,将PMP、NPDP一批国际证书纳入了职称评定体系。
专业技术人员持有该目录内证书并从事相关专业工作的,可按规定分别向所属区、县(市)人力社保局和有关中级职称评审委员会申请认定助理级和中级职称,相关部门(单位)按规定发文发证。
杭州市作为目前国内新兴行业聚集的城市之一,在人才引进方面陆续出台了系列规定。
据人社局称,这一目录的出台,是为了进一步吸引集聚国际专业人才,营造一流营商环境,促进国际职业资格与职称有效衔接,结合产业发展。这一建立国际职业资格证书认可清单制度的探索之举,此前已经有关地区试点。
杭州PMP考试中心工作人员表示,PMP全称为国际项目管理人士认证,20多年来,国内已培育了50余万名持证的项目管理人士,他们正活跃在信息、制造、金融、航空、能源与建筑工程等众多行业和领域。
在国家加快构建以国内大循环为主体、国内国际双循环相互促进的新产业链发展格局背景下,越来越多以项目为核心的国内企业参与国际国内市场竞争。这次纳入职称评定,也展示了政府提高企业高项目管理水平和能力的决心。

版权和免责申明
凡注有"浙江在线"或电头为"浙江在线"的稿件,均为浙江在线独家版权所有,未经许可不得转载或镜像;授权转载必须注明来源为"浙江在线",并保留"浙江在线"的电头。
标签:责任编辑:庞舒青