今天(7月10日),杭州市教育局发布2024年各类高中集中统一招生第二批学校投档录取结果和志愿补报的公告。
市区第二批高中录取分数线出炉,其中多所学校投档分达到或超过一批线——
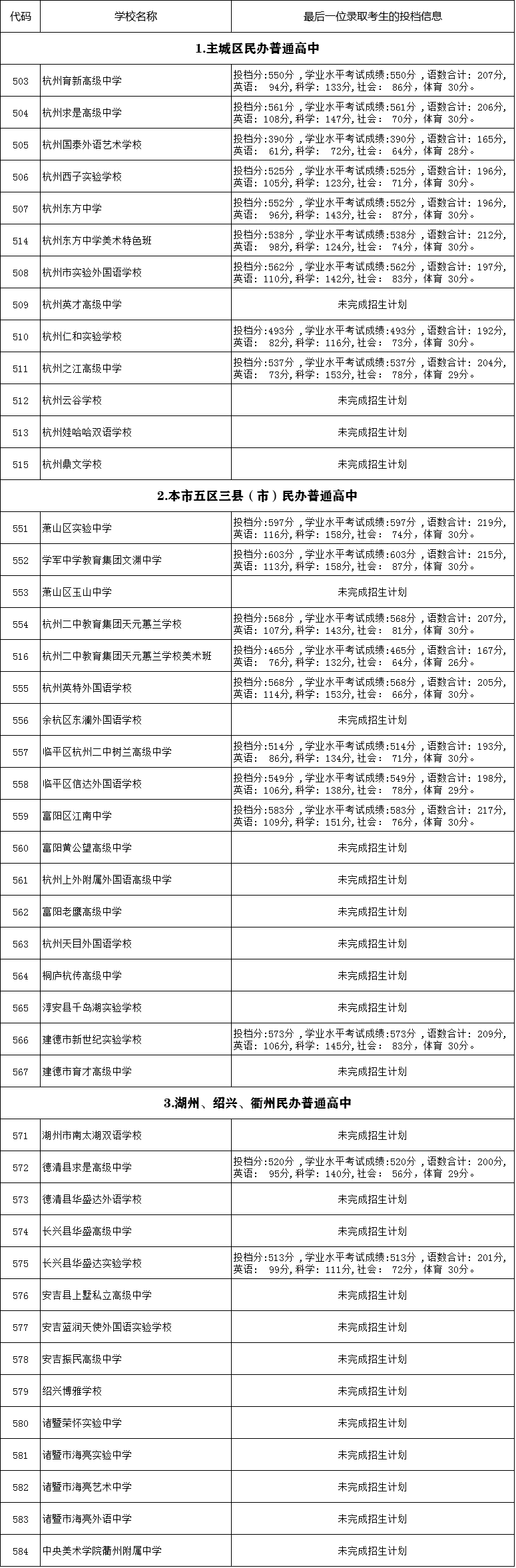
学军中学教育集团文渊中学投档分603
萧山区实验中学投档分597
富阳区江南中学投档分583
建德市新世纪实验学校投档分573
杭州二中教育集团天元蕙兰学校投档分568
杭州英特外国语学校投档分568
今年分数线明显高于去年,一方面是因为中考计分方式变化,总分由600增长为650,导致二批线整体增长。另一方面,多所民办普高录取分数线的得分率相较去年也有所提升,比如杭州西子实验学校今年分数线为525分,得分率达到了80.77%。
2024年各类高中集中统一招生第二批学校(普高、职高、中专、技校)面向市区(上城区、拱墅区、西湖区、滨江区、钱塘区和西湖风景名胜区,下同)招生录取工作基本结束,投档对象为达到第二批最低控制分数线(向普高、职高、中专投档控制线为280分;向技校投档控制线由各技校共同确定,为220分)、之前未被录取且填报了第二批学校志愿的所有考生。
完成招生计划的各学校(专业)最后一位投档录取学生的投档信息和普高的录取名单附后,职高、中专、技校录取学生由各招生学校通知。考生也可登录杭州市区各类高中招生信息管理系统(www.hzjyks.net是唯一网址)查询录取结果。
第二批招生学校(专业)录取投档信息
(1)民办普通高中:

(2)职高、技校、中专:

7月10日18:00至7月11日12:00,将进行第二批招生志愿补报,未被录取的上线考生(填报普高、职高、中专的需达到280分,填报技校的需达到220分)可登录杭州市区各类高中招生信息管理系统,查阅未完成招生计划的学校(专业)信息和剩余招生计划,并在未完成招生计划的第二批招生学校(专业)中选择补报志愿(7月11日12:00系统关闭),每位考生最多可填报12个学校(专业)志愿,按“平行志愿”规则投档录取。
第二批招生补报录取结束后,未完成招生计划的各类高中均纳入第三批招生。其中,未完成招生计划的普高,其招生录取方式与第一、二批招生录取方式相同;未完成招生计划的职高、中专、技校,将于7月12日上午8:30-11:30在杭州市人民职业学校进行现场招生,由学校根据本校招生计划与未被各类高中录取的考生进行双向选择,择优录取。
第二批招生的各普通高中录取学生名单
版权和免责申明
凡注有"浙江在线"或电头为"浙江在线"的稿件,均为浙江在线独家版权所有,未经许可不得转载或镜像;授权转载必须注明来源为"浙江在线",并保留"浙江在线"的电头。