5月30日,第九个全国科技工作者日,在民营经济大省浙江,一群“科技型企业家”正放大声量组成“百人群”,进入聚光灯下。
在2025全国科技工作者日浙江(杭州)主场活动上,100名2025浙江省科技型企业家和100名浙江省青年科技型企业家正式公布。(完整名单见文末)

2025浙江省科技型企业家名单发布 主办方供图
浙江零跑科技股份有限公司创始人、董事长朱江明,杭州灵伴科技有限公司创始人兼CEO祝铭明等10名浙江省科学企业家和10名浙江省青年科学企业家在现场接过象征“新身份”的荣誉证书,与浙江省新质生产力高质量发展之路“双向奔赴”。
去年,浙江省成为国内首个开展科技型企业家选育活动的省份。一年过去,新一批创新“能力者”加入“群聊”,浙江省科技型企业家有何特色?他们将如何成为浙江创新探索的领航者?跟着潮新闻一起了解。

2025年度浙江省科学企业家证书颁发仪式 主办方供图
科技型企业家共同标签:
“国产”“全球领先”“打破垄断”
科技型企业家队伍的身后,是全省科技英才构成的硬核创新方阵。颁证现场,也成为了浙江技术攻坚的“阅兵场”——
浙江启尔机电技术有限公司首席科学家付新团队研制首台套光刻机浸流系统,实现关键部件国产化替代;宁波永新光学股份有限公司董事长毛磊领衔国家重大科研仪器研制计划,突破超高分辨显微成像等一系列“卡脖子”技术;宁波激智科技董事长张彦攻克光学膜技术瓶颈,助力国内液晶产业提升竞争力……
从每一位“科技先锋”的介绍中,我们可以看到国产本土化、全球领先、打破垄断等成为大家身上默契统一的标签。同时,他们皆来自于人工智能、数字经济、新材料等浙江战略性创新领域,在浙江将创新成果转化为现实生产力,并创造了一定量的商业价值。
“科学企业家既是责任也是使命。我们要将把原创的科技变成产品,推动产业发展,最终引领一个新的行业。”2025浙江省科学企业家、杭州高烯科技首席科学家高超,同时也是浙大高分子科学研究所所长。每天工作时间搞科研,休息时间处理企业事务,高超介绍,在浙江,专注科技成果转化,学术和产业双轨操作的老师正越来越多。
“零跑关注技术和基础能力的积累,通过自研自治获得技术和成本上的优势。”2025浙江省科学企业家、零跑科技创始人朱江明也验证了技术创新在企业发展中的关键作用。
当科学技术融入产业血脉,零跑科技的案例正是创新引领市场,驱动经济发展的生动缩影。

2025年度浙江省青年科学企业家证书颁发仪式 主办方供图
浙江创新雨林
激励更多科创人才成就人生梦想
曾经走过130个国家,青年科学企业家、龙兴(杭州)航空电子有限公司董事长胡兴表示,浙江杭州有山、有水、有文化、有产业,最终成为了他理想之中的创业地。如今公司的发展也验证了当初决策的正确。
成立5年的龙兴航电目前已自主研发一系列机载设备,打破国外垄断,是中国民航产业中的佼佼者。“我现在依然记得刚来浙江时获得的人才奖金。”胡兴说道。

浙江省科技型企业家联合会正式揭牌成立 主办方供图

支持包发布 主办方供图
关于浙江创新生态的魔力,每一位科技型企业家都给出了相似答案。从真金白银的支持,到实打实的政策服务,浙江对人才的重视和尊重是给创业者的“定心丸”。“良好的创业生态以及对于创新创业的宽容都证明浙江是创新创业的理想地。”高超说道。
浙江还将以更大力度、更实举措,为科创人才们提供更多“阳光雨露”。当天活动现场,科技型企业家联合会正式揭牌成立,未来将为企业家们搭建一个高效的对接平台。
此外,浙江省科协也将于杭州余杭区、萧山区等相关部门和单位协同,量身定制政策支持包、智力支持包、金融支持包等多项举措,为科技型企业家提供足够的激励机制和政策支持,持续吸引高科技人才创新创业,耕耘科创土壤。
新闻+
2025年度浙江省科学企业家(10名)

2025年度浙江省青年科学企业家(10名)

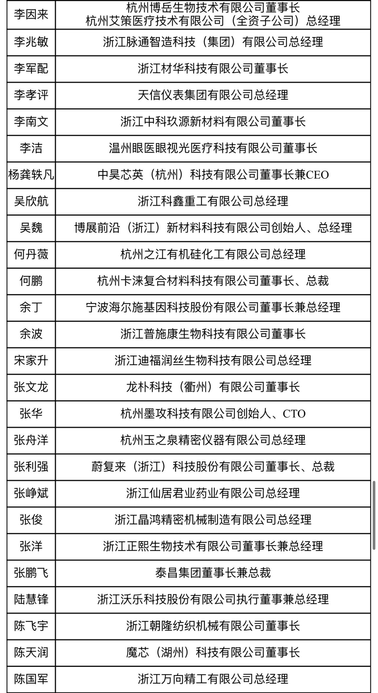
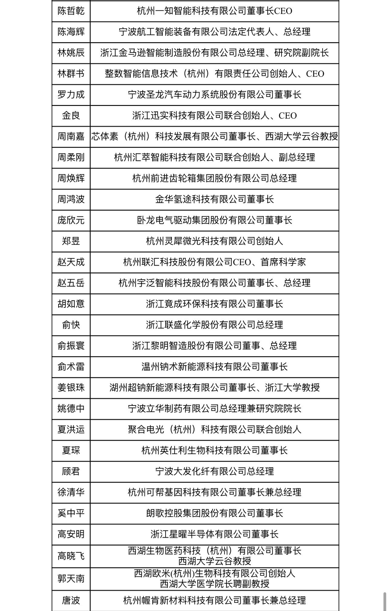
2025年度浙江省科技型企业家(100名)




2025年度浙江省青年科技型企业家名单(100名)




版权和免责申明
凡注有"浙江在线"或电头为"浙江在线"的稿件,均为浙江在线独家版权所有,未经许可不得转载或镜像;授权转载必须注明来源为"浙江在线",并保留"浙江在线"的电头。
