2025国庆假期去哪儿玩?
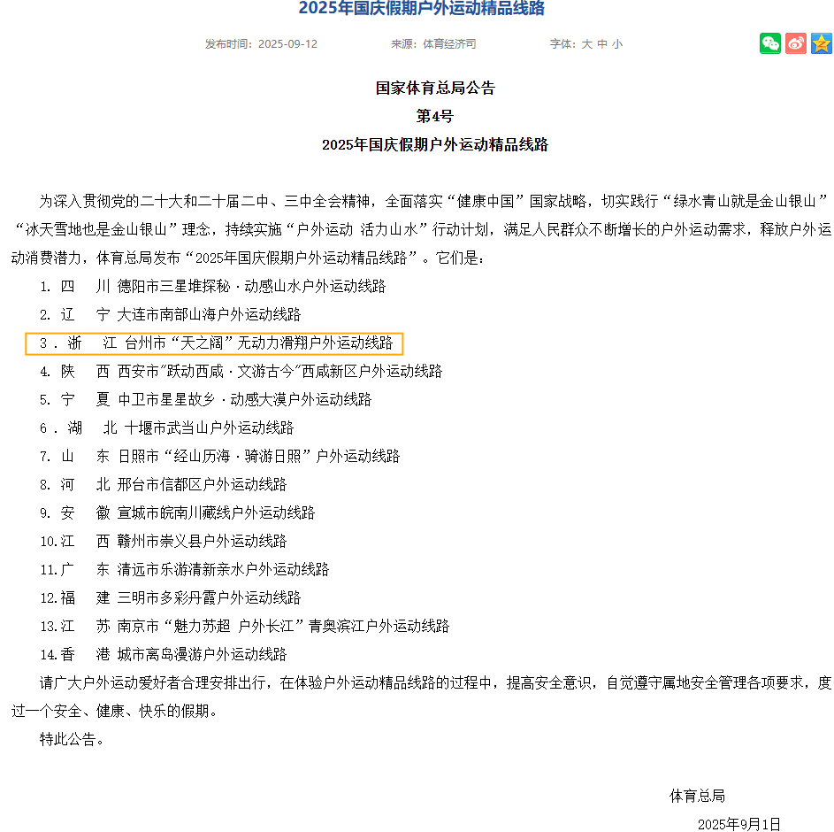
日前,国家体育总局正式发布了2025年国庆假期户外运动精品线路推介名单。台州申报的“天之阔”无动力滑翔户外运动线路成功入选国庆假期户外运动精品线路;临海黄沙狮子入选中华体育文化优秀项目。在中国体育旅游精品项目中,浙江共有四个项目获得推介,分别是千岛湖华美胜地体育旅游度假区、“千年府城自在临海”体育旅游线路、温岭黄金海岸跑山赛(重点推介)和横店马拉松。

在2025中国体育文化博览会和2025中国体育旅游博览会上,台州以“和合台州 活力城市”为主题,集中展示台州体育文旅融合成果,重点推出3条“体育旅游精品路线”和“高质量户外运动目的地建设区”,将体育赛事、旅游胜地、特色运动项目有机结合,全方位诠释“体育+文旅”的融合发展模式。

台州安基山滑翔伞 潮新闻 共享联盟·临海供图
被国家体育总局重点推荐的“天之阔”无动力滑翔户外运动精品线路,依托台州得天独厚的山海地貌与深厚人文底蕴,精心打造了一条集极限运动、自然探索、文化沉浸于一体的空中旅游体验线路。线路串联台州四大航空运动基地——临海安基山、温岭石塘、天台桐柏山、仙居景星岩,形成“空中走廊”,实现“攀山入云、升降自由”的飞行梦想。

版权和免责申明
凡注有"浙江在线"或电头为"浙江在线"的稿件,均为浙江在线独家版权所有,未经许可不得转载或镜像;授权转载必须注明来源为"浙江在线",并保留"浙江在线"的电头。
标签:国庆责任编辑:庞舒青